background image

 

OpenTC Newsletter 
February 2008 

 
From the Open Trusted Computing (OpenTC) research project, sponsored by the European 
Union. 
 

 
 

In this issue: 

 
-

 

Editorial: Research in Villach and Budapest 

-

 

TRUST2008: Introduction of speakers 

-

 

Case study: automated security testing on the Trusted Computing platform 

-

 

Recent OpenTC publications  

 

 
 

Editorial: Research in Villach and Budapest 

 
By: Arnd Weber, ITAS, Forschungszentrum Karlsruhe, Germany 
 
Dear Reader, 
 
This is our fourth newsletter. Its first article introduces the presenters at the TRUST2008 
conference in Villach, Austria, on March 12 and 13, which was co-organized by OpenTC. 
 
The main topic of this newsletter is automated security testing. The second article describes 
how testing was performed for the Infineon “TSS stack” for Linux as a target of evaluation. 
The TSS (TCG Software Stack) provides access to the Trusted Platform Module. The work 
was conducted by our partner SEARCH Laboratory, in Budapest, Hungary. In contrast to 
common security testing activities for industrial components, which tend to be subject to non-
disclosure agreements, our project presents methodologies and achievements to the public, 
reporting on testing a Linux TSS stack and fixing its bugs.  
 
You may notice that we have changed the format of the newsletter, and we would appreciate 
some feedback on it. Do you have any comments concerning the articles in the OpenTC 
newsletter? Is there a topic that you would like to see addressed or described in more detail in 
a future issue? We welcome your suggestions on the OpenTC newsletter, hoping that it can 
become a platform for discussing the topics covered by the project. Please feel free to contact 
us at the following address with any questions, comments or ideas: editor (at) opentc.net. 
 
Our thanks go to Hans Brandl, Richard Brown, Alison Hepper, Dirk Kuhlmann, Stephane Lo 
Presti, Armand Puccetti and Dirk Weber for their help in preparing this issue. 
 

 
 

TRUST2008: Announcement of speakers 

 
By: Arnd Weber, ITAS, Forschungszentrum Karlsruhe, Germany 
 
From our issue of October 2007, the reader may recall that the TRUST2008 event in Villach, 
Austria, hosts the following events: 

background image

 

 

Scientific conference, March 11th - 12th 2008 

 

Austrian Trust-in-IT Forum, March 11th 2008   

 

TRUST2008 Educational Event, March 10th - 13th 2008 

This article introduces the keynote speakers and the technical papers which have been 
accepted for presentation. The following keynote speakers will present their views: 

 

Paul England, Microsoft, an author of the TPM specification 

 

David Grawrock, Intel, Chair of the Trusted Computing Group TPM workgroup 

 

Ronald Perez, IBM, Vice President of the Trusted Computing Group 

 

Bart Preneel, Katholieke Universiteit Leuven, has been a member of the TCPA Advisory 
Board 

 

Martin Sadler, director in HP Labs 

 

Dirk van Rooy, European Commission, Directorate-General Information Society and Me-
dia 

Since the review process has been finalised, we can announce that the following technical 
papers will be presented: 

 

Alexander Böttcher, Bernhard Kauer, Hermann Härtig: Trusted computing serving an 
anonymity service 

 

Sergey Bratus, Nihal D'Cunha, Evan Sparks, Sean Smith: TOCTOU, Traps, and Trusted 
Computing 

 

Liqun Chen, Ernie Brickell, Jiangtao Li: A New Direct Anonymous Attestation Scheme 
from Bilinear Maps 

 

Konstantin Hyppönen, Marko Hassinen, Elena Trichina: Combining Biometric Authenti-
cation with Privacy-Enhancing Technologies 

 

Konstantin Hyppönen, Marko Hassinen, Elena Trichina: Pseudonymous Mobile Identity 
Architecture Based on Government-Supported PKI 

 

Adrian Leung, Liqun Chen, Chris Mitchell: On a Possible Privacy Flaw in Direct Anony-
mous Attestation (DAA) 

 

Jork Loeser, Paul England: Para-Virtualized TPM Sharing 

 

Benjamin Monate, Julien Signoles: Slicing for Security of Code 

 

Dries Schellekens, Pim Tuyls: Embedded Trusted Computing with Authenticated Non-
Volatile Memory 

 

Heiko Stamer, Mario Strasser: A Software-Based Trusted Platform Module Emulator 

 

Clark Thomborson: A Model for New Zealand's Identity Verification Service 

 

Tobias Vejda, Ronald Toegl, Martin Pirker: Towards Trust Services for Language-Based 
Virtual Machines for Grid Computing 

 

Thomas Weigold, Thorsten Kramp, Reto Hermann, Frank Hoering, Peter Buhler: The 
ZTIC – An Efficient Defence against Man-in-the-Middle and Malicious Software Attacks 

The OpenTC consortium will present its latest prototype, called “Corporate Computing at 
Home”, providing TC-supported isolation between e.g. a corporate compartment and a private 
one. 

Detailed information about the events is available at 

http://www.trust2008.eu

Contact: TRUST2008 (at) technikon.com 

With thanks to Taru Kankkunen, Klaus-Michael Koch, Peter Lipp, Karoline Oberlerchner, 
Ahmad-Reza Sadeghi, and the reviewers. 
 

 
 

background image

 

Case study: automated security testing on the Trusted Computing platform 

 
By: Gábor K

ı

szegi, Gergely Tóth, Zoltán Hornák, Budapest University of Technology and 

Economics, Department of Measurement and Information Systems, SEARCH Laboratory, 
Hungary 
 
This article is a case study summarizing the experience gained in automated security testing 
with the Flinder framework within the OpenTC project. The size of the task is best 
demonstrated by the following figures: more than 130,000 tests were carried out on the 
250,000-line TCG Software Stack (TSS) implementation, requiring more than two weeks of 
continuous operation on four machines and revealing several security-relevant programming 
bugs and even some remotely exploitable vulnerabilities 

 
 

1. Introduction 

In most cases, security vulnerabilities found in software applications are caused by minor 
programming errors, which can occur anywhere in the code. Filtering them out manually in 
large systems can thus be fairly tiring and time-consuming. Fortunately, in the typical, most 
dangerous cases (e.g. buffer overflows, integer overflows, printf format string bugs), this task 
is not a hopeless one since automated security testing methods can be used to efficiently 
detect most of the bugs. 
 
The reason why developers have given little attention to these common mistakes in the past is 
that only a fraction of them cause security vulnerabilities, and even fewer can then be 
exploited by an attacker. 
 
Nevertheless, this “negligible” number of common programming bugs is responsible for the 
majority of known malware, e.g. viruses and worms. They can be used to create networks 
organized of hacked computers – so-called “botnets” – which carry out the well-known spam 
and phishing attacks.  
 
The popularity of testing-based error detection may well increase in the future, as complete 
formal verification of large, complex software is practically infeasible due to the great amount 
of time and costs involved. The Flinder automated robustness and security testing tool used in 
this project employs error detection via dynamic testing; it is an efficient and fast tool for 
finding typical programming errors. 
 
This article summarizes results, experiences and conclusions from an automated security 
testing task in which SEARCH Laboratory tested the Linux-based TCG Software Stack (TSS) 
implementation developed by Infineon within the Open Trusted Computing (OpenTC) project 
funded by the EU 6th Framework Programme. 

 
 

2. Test scenario 

SEARCH Laboratory carried out automated security testing on the TSS implementation of the 
OpenTC project, which is based on the specification of the Trusted Computing Group (TCG). 
The TSS is a multi-layer software stack providing access to the Trusted Platform Module 
(TPM). Applications run by the operating system use the different layers of the TSS to access 
Trusted Computing functionality. Figure 1 shows the main structure of the TSS, including its 
various layers which run with different privileges (i.e. user mode or kernel mode) and with 
different permissions (i.e. user processes or system processes): 
 

background image

 

 

 

Figure 1: TCG Software Stack 

 

 

The TSP (TCG Service Provider) layer is implemented in a dynamic library that is linked 
to user applications. This layer translates API calls into Simple Object Access Protocol 
(SOAP) messages, which are sent via TCP/IP to lower layers of the TSS. 

 

The TCS (TSS Core Services) and TCG Device Driver Library (TDDL) layers are imple-
mented in a separate daemon process. This process accepts incoming SOAP requests, 
processes them and responds in SOAP responses. 

 

The main target of security testing carried out by SEARCH Laboratory was the Core Services 
(TCS) layer, which acts as an interface between user applications and system processes. This 
layer needs elevated privileges to the host computer OS. Moreover, this layer implements 
relatively complex functionality and is accessible by third parties over SOAP, which runs 
over TCP/IP. 
 
These features give the TCS layer a rather broad attack surface. From the perspective of 
system security, finding and removing common programming errors in this component is 
especially critical and motivated our effort of automated security testing on the imple-
mentation. The TSP layer linked to the user application was tested as well, since it can be 
accessed directly by rogue applications. 

 
 

3. Evaluation approach 
 
For the automated security evaluation of IT systems, three typical approaches exist: 
 

 

Testing, during which test vectors are created and dispatched to the Target of Evaluation 
(ToE). Correct/incorrect operation is assessed on the basis of the observations. 

background image

 

 

Static source code analysis, which tries to find weaknesses by analysing the source code 
(e.g. by finding patterns of typical mistakes).  

 

Formal reasoning, which tries to automatically deduce mathematical proofs of properties 
of the system (e.g. value of a certain item will always be between 1 and 10 in any state of 
the application). 

 
The automated testing approach was chosen for evaluation of the TSS implementation 
because it is similar to the approaches used by attackers and can efficiently model the options 
open to external adversaries. SEARCH Laboratory used the testing tool Flinder, whose aim is 
to discover typical security-related programming bugs (e.g. buffer and integer overflows, 
printf format string bugs) in the ToE.  
 
Although other similar testing tools are available on the market, Flinder offered several 
advantages, such as Linux support, the option of developing custom test suites for testing and 
the ability to execute both black-box and white-box security testing. 
 
In fulfilling its task, Flinder analyses the dynamic behaviour of the ToE during its execution. 
White-box testing is done by function-level fault injection using modified source code; by 
contrast, the black-box method uses only the binary executable of the program and observes 
the given responses to manipulated inputs in order to check whether the ToE acts in an 
unexpected way (e.g. halting or freezing). 
 
Flinder is capable of testing both applications and network protocol implementations. It 
contains customizable general-purpose modules, which can be set up according to require-
ments. To facilitate its applicability, Flinder supports a wide range of cryptographic and 
encoding algorithms for compression, encryption and digital signatures. Handling of 
input/output data is easily extensible using Python scripts. 
 

 

 

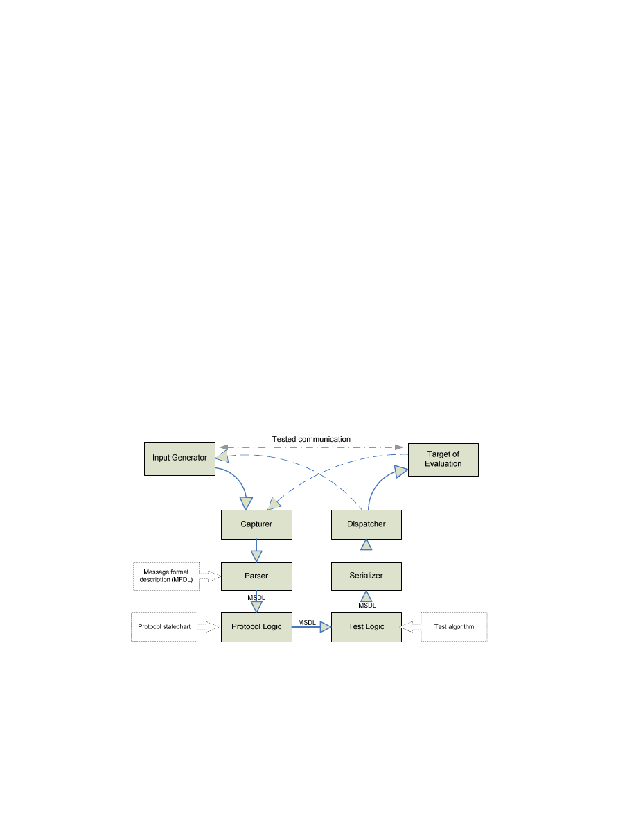
Figure 2: Flinder architecture for black-box testing 

 
The general sequence of one test case in the black-box scenario is as follows (see also Fig. 2): 
 

 

Each test case needs a valid message as input for the manipulation. These are usually gen-
erated by a specific program (called Input Generator). 

 

The Capturer module intercepts these valid messages (e.g. from the network). 

background image

 

 

The Parser module translates valid messages into an internal Message Structure Descrip-
tion Language (MSDL) according to a given format description (MFDL).  

 

The Protocol Logic updates the protocol state-chart on the basis of the type of parsed mes-
sage. Additionally, other actions can be taken according to this status information (e.g. 
timeout setup). 

 

Subsequently, the Test Logic can modify the message (e.g. change integer values, enlarge 
buffers and change their contents) in order to provoke symptoms of the typical errors dur-
ing execution of the ToE. 

 

The Serializer then reconstructs the message from the internal representation, which now 
includes the modifications made by the Test Logic. Note that the Serializer can recon-
struct internal rules of the modified message, e.g. re-calculate size fields or re-sign a 
modified packet. 

 

Finally the Dispatcher forwards the recreated message to the ToE and then observes its 
reactions to test whether it completes successfully, or whether it sends an error message or 
acts inappropriately in any way (e.g. terminates, exhausts system resources or simply 
stops responding). 

 
Beyond testing an application as a black-box, Flinder also supports white-box mode testing. 
For this type of source-code-based testing, some Flinder stubs are compiled into the ToE. The 
aim of inserting these code snippets is to extract the data structures to be modified (e.g. 
function parameters or global variables) from the tested software and afterwards inject the 
manipulated data back into the program’s internal state. Communication with Flinder is 
conducted via inter-process communication. Thus, in the case of white-box testing, the 
following sequence of actions is carried out: 
 

 

The ToE is started and sends the variables to be tested to Flinder; 

 

Flinder modifies these variables as in black-box testing and sends them back; 

 

The ToE receives the modified data and injects them back into its internal state and con-
tinues operation; 

 

Finally, Flinder observes the operation of the ToE. 

 
 

4. Execution of testing 
 
SEARCH Laboratory was looking for bugs at two levels of the TSS implementation. The first 
one was the SOAP-based network interface of the TCS. We modelled a black-box, man-in-
the-middle testing via manipulation of Remote Procedure Calling (RPC) parameters in 
captured XML messages. 
 
For the platform’s Trusted Service Provider Interface (TSPI), which is a function library, we 
employed white-box testing, using functional test applications of the implementation as input 
generators that were enhanced with Flinder’s fault-injection technique. This approach also 
allowed us to observe the behaviour of the TSP layer (the one above the Core Services).  
 
Figure 3 shows the locations where the tests were introduced. 
 

background image

 

A

P

ca

lli

n

g

B

la

c

k

-b

o

x

 t

e

s

ti

n

g

K

e

rn

e

d

ri

v

e

c

a

lls

 

 

Figure 3: Locations of the two approaches in the testing environment

 

 
 

5. Initial test results 
 
During initial testing, 135,237 test cases were evaluated (38,106 in black-box mode and 
97,131 in white-box mode). Of this huge number, only 403 caused an error in the service. 
 
There was a difference of 3 orders of magnitude between the number of failed and the number 
of executed test cases, i.e. only less than 0.3% of the test cases failed. Considering that we 
tested more than one hundred thousand cases, this is a very important result. It makes clear 
that searching these errors is similar to “looking for a needle in a haystack”. Most probably, 
they would not have been found using pure manual testing.  
 
From the 65 functions and 36 SOAP messages tested there were 3 functions (4.6%) and 4 
messages (11%), which could have been used in an attack against the platform according to 
our analysis. This illustrates that common, security-relevant programming errors cannot be 
excluded with absolute confidence, even during the development of security-sensitive 
applications. It also confirms the importance of automated security testing: we see no other 
way how the software developer could have efficiently eliminated these errors from the final 
software. The errors could have been used for various kinds of attacks, ranging from ‘simple’ 
Denial of Service (DoS) to arbitrary remote code execution in the context of the administrator. 

 
 

background image

 

6. Regression testing 
 
On the basis of the initial test findings, thorough bug fixing was carried out on the TSS 
implementation to address all the weaknesses discovered by the first test run. In order to 
verify the correctness of the bug fixes, all failed test cases were re-executed on the updated 
software version.  
 
In the end, SEARCH Laboratory could certify that no identified weaknesses remained in the 
final TSS implementation, indicating that typical security-relevant programming bugs had 
been systematically eliminated. The trustworthiness of this important TC component was 
thereby significantly improved.  
 
The full report on the whole testing procedure will be available at the OpenTC website as part 
of the official deliverable D07.2 Verification and Validation (V&V) Report #2. 

 
 

7. Conclusion 
 
For industrial projects, security testing usually falls under strict non-disclosure regulations. 
An open EU FP6 Research & Development project such as OpenTC is a unique opportunity 
for introducing the achievements of security testing to the wider public. 
 
From our testing, the following three main lessons can be learnt: 
 

 

To this day, developers cause typical, security-relevant bugs even in security-critical ap-
plications due to human error, and even though these errors have been well-known and 
analyzed for more than 15 years. 

 

Complete manual testing is practically infeasible for highly complexity software like the 
TSS implementation; therefore automated techniques capable of carrying out such huge 
tasks efficiently are indispensable

 

 

Automated methods represent useful tools for protection against typical security-relevant 
errors. They support to evaluate software functionality of the target systems in a system-
atic fashion. By eliminating these errors, the overall security level, quality and trustwor-
thiness of applications is improved. 

 
 

About the authors:  
 
The authors are researchers at the Budapest University of Technology and Economics (BME), 
SEARCH Laboratory (

http://www.mit.bme.hu/research/search

). Zoltán Hornák (MSc) is the 

head of the laboratory; he has been involved in security research for more than 10 years 
focusing on mobile and embedded systems, dependable infrastructures, biometrics and 
intelligent video surveillance. Gergely Tóth (MSc, CISA) is the technical project leader for 
OpenTC at SEARCH Laboratory, his areas of interest include security assessments, 
automated security testing, Digital Rights Management and anonymity. Gábor Köszegi (MSc) 
is a junior engineer at SEARCH Laboratory focusing on automated security testing and 
secuity auditing. 

 
 
 
 
 
 

background image

 

References:  
 

 

The full report about the testing procedure is available at the OpenTC website as part of 
the official deliverable D07.2 V&V Report #2: 

http://www.opentc.net/deliverables2007/Open_TC_D07.2_V_and_V_report_2.pdf

 

 

Flinder whitepaper & test methodology: 

http://www.flinder.hu/library/index.html

 

 

Trusted Computing Group: 

http://www.trustedcomputinggroup.org

 

 

Buffer overflow: Aleph1. In: Phrack magazine, Volume Seven, Issue 49, File 14, 1996: 

http://www.phrack.org./archives/49/P49-14

 

 

Heap overflow: Matt Conover, w00w00 Security Team. 

http://www.w00w00.org/files/articles/heaptut.txt

 

 

Basic integer overflows: Blexim. In: Phrack magazine, Volume 0x0b, Issue 0x3c, Phile 
#0x0a, 2002. 

http://www.phrack.org./archives/60/p60-0x0a.txt

 

 

Exploiting format string vulnerabilities: scut, team teso. 

http://julianor.tripod.com/bc/formatstring-1.2.pdf

 

 
 

Contact:  
 

 

The authors can be contacted at {gabor.koszegi, gergely.toth, zoltan.hornak} (at) 
mit.bme.hu 

 

For additional information on the Linux TSS, please contact Hans Brandl from Infineon: 
hans.brandl (at) infineon.com.  

 
Editor’s note: A tested version of the MS-Windows stack is typically distributed by the manu-
facturers of PCs containing Infineon TPMs. 
 

 
 

Recent OpenTC publications 

 
Since the publication of the third newsletter, the OpenTC project partners have produced the 
following publications: 

 
 

Public deliverables 
 
The following new deliverables are available: 
 

 

Technical Leader report on OTC Strategy  

 

Functionality specification and test plan for all system interface stacks  

 

Initial prototype L4-based TC system  

 

Initial prototype Xen-based TC system  

 

WP5 research report including results of the first 18 months  

 

Proof of concept of the security services  

 

Selected portions of the source code used to build D05.2  

 

Collection of all SWP deliverables produced during months 13-24 (report) 

 

Collection of all SWP deliverables produced during months 13-24  (report about proto-
type) 

 

Verification and Validation (V&V) report #2  

 

WP-Specification, Definition of market requirements and functionality for a mobile phone 
trust and security demonstrator  

background image

 

10 

 

Internal beta version for Linux with TC security functions available 

 

Midterm standardization report  

 

Intermediate dissemination activities report and dissemination plan  

 

Intermediate training documentation  

 

Exploitation plan  

 
You can access these deliverables via this webpage: 

http://www.opentc.net/index.php?option=com_content&task=view&id=27&Itemid=41

 

 
 

Scientific publications 
 
Carsten Weinhold and Hermann Härtig: “VPFS: Building a Virtual Private File System with a 
Small Trusted Computing  Base”. To be presented at EuroSys 2008, Glasgow, UK 
 
In the article on the TRUST2008 conference above, some papers produced by consortium 
members have already been mentioned. These are the papers by Böttcher et al., Leung et al., 
and Schellekens/Tuyls.  
 

 
 

Edited by the Institute for Technology Assessment and Systems Analysis, Forschungszentrum 
Karlsruhe, Germany, on behalf of the OpenTC research project consortium, in co-operation 
with all partners. 
Editor: Arnd Weber, Forschungszentrum Karlsruhe GmbH, ITAS, Hermann-von-Helmholtz-
Platz 1, D-76344 Eggenstein-Leopoldshafen, Telephone: + 49 7247 82 3737. 
Contact: editor (at) opentc.net 
 
Disclaimer: The views and opinions expressed in the articles do not necessarily reflect those 
of the European Commission and the consortium or partners thereof. All articles are regarded 
as personal statements of the authors and do not necessarily reflect those of the organisation 
they work for. 
 
The OpenTC-project is a research project supported by the European Commission, project 
IST-027635. Its 23 partners are: Technikon Forschungs- und Planungsgesellschaft mbH 
(project coordination, AT); Hewlett-Packard Ltd (technical leader, UK); AMD Saxony LLC 
& Co. KG (DE); Budapest University of Technology and Economics (HU); Commissariat à 
l’Energie Atomique – LIST (FR); COMNEON GmbH (DE); Forschungszentrum Karlsruhe 
GmbH – ITAS (DE); Horst Goertz Institute for IT Security, Ruhr-Universitaet Bochum (DE); 
IBM Research GmbH (CH); Infineon Technologies AG (DE); INTEK Closed Joint Stock 
Company (RU); ISECOM (ES); Katholieke Universiteit Leuven (BE); Politecnico di Torino 
(IT); Portakal Teknoloji (TR); Royal Holloway, University of London (UK); SUSE Linux 
Products GmbH (DE); Technische Universitaet Dresden (DE); Technische Universitaet Graz 
(AT); Technische Universitaet Muenchen (DE); Technical University of Sofia (BR); 
TUBITAK – UEKAE (TR); and University of Cambridge (UK). 
 
For more information about the project, see: 

http://www.opentc.net

 

Feedback to the consortium: 

http://www.opentc.net/feedback

 

Archive of newsletters: 

http://www.opentc.net/newsletter

 

Subscription: To subscribe or unsubscribe to the newsletter, write an email to <subscribe (at) 
opentc.net> or <unsubscribe (at) opentc.net>.